网站首页
招生资讯
通知公告
招生政策
体育高考
单招对口
入学须知
招生简章
招生简章
招生章程
学院专业
体育师范学院
体育运动学院
运动健康学院
体育管理学院
体育建筑学院
招生计划
历年分数
报考指南
答考生问
奖助学贷
专升本政策
毕业生风采
来校路线
单招对口
首页
-
招生资讯
-
单招对口
-
正文
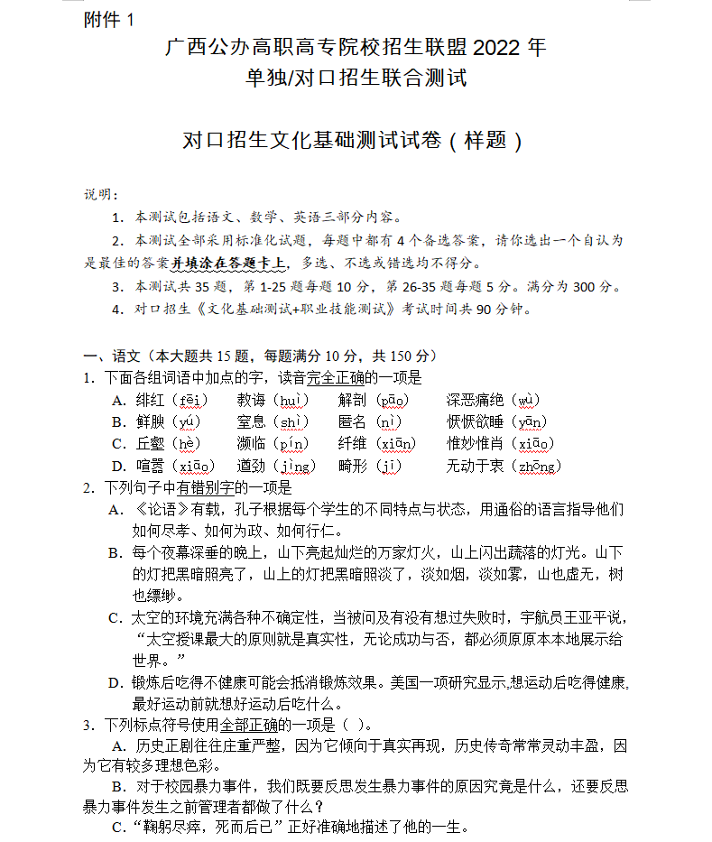
2022年 对口招生文化基础测试试卷(样题)
供稿单位:广西公办高职高专院校招生联盟 发布日期:2022-03-25 点击数: