设为首页 | 加入收藏 | 联系我们

学院新闻

当前位置: 首页 >> 学院新闻 >> 正文



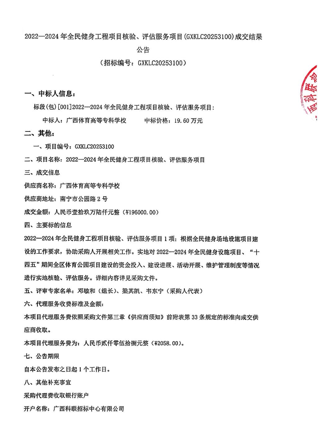
【喜报】我校成功中标自治区体育局2022-2024年全民健身工程项目核验、评估服务项目
作者:胡涛      日期: 2025-10-21      信息来源: 体育建筑学院      点击数:

近日,我校凭借在体育场馆管理、体育工程评估领域的专业技术实力与丰富服务经验,成功中标自治区体育局“2022—2024年全民健身工程项目核验、评估服务项目”(项目编号:GXKLC20253100)。

项目后续全流程实施工作将由体育建筑学院牵头具体落实。该项目既是学校服务广西体育事业、以真实项目反哺教学的关键实践,也是深化产教融合的重要抓手。学院将以高标准完成核验服务任务,助力学校打造地方体育服务特色品牌添砖加瓦。

项目中标公告

审校:胡 涛 黄秋瑜 叶 萍

版权所有:广西体育高等专科学校
桂ICP备11000985-1号  
桂公网安备 45010202000171号

友情链接
  • ·企业招聘
  • ·专业校企合作
  • ·学院党建
  • ·学校学院相关规章制度
  • ·产教融合
  • ·广西教育厅实习管理系统